A Keynote Lecture in Canada on Agency, Complexity, and Design Practice
231030_systems-map-01.jpg
2024

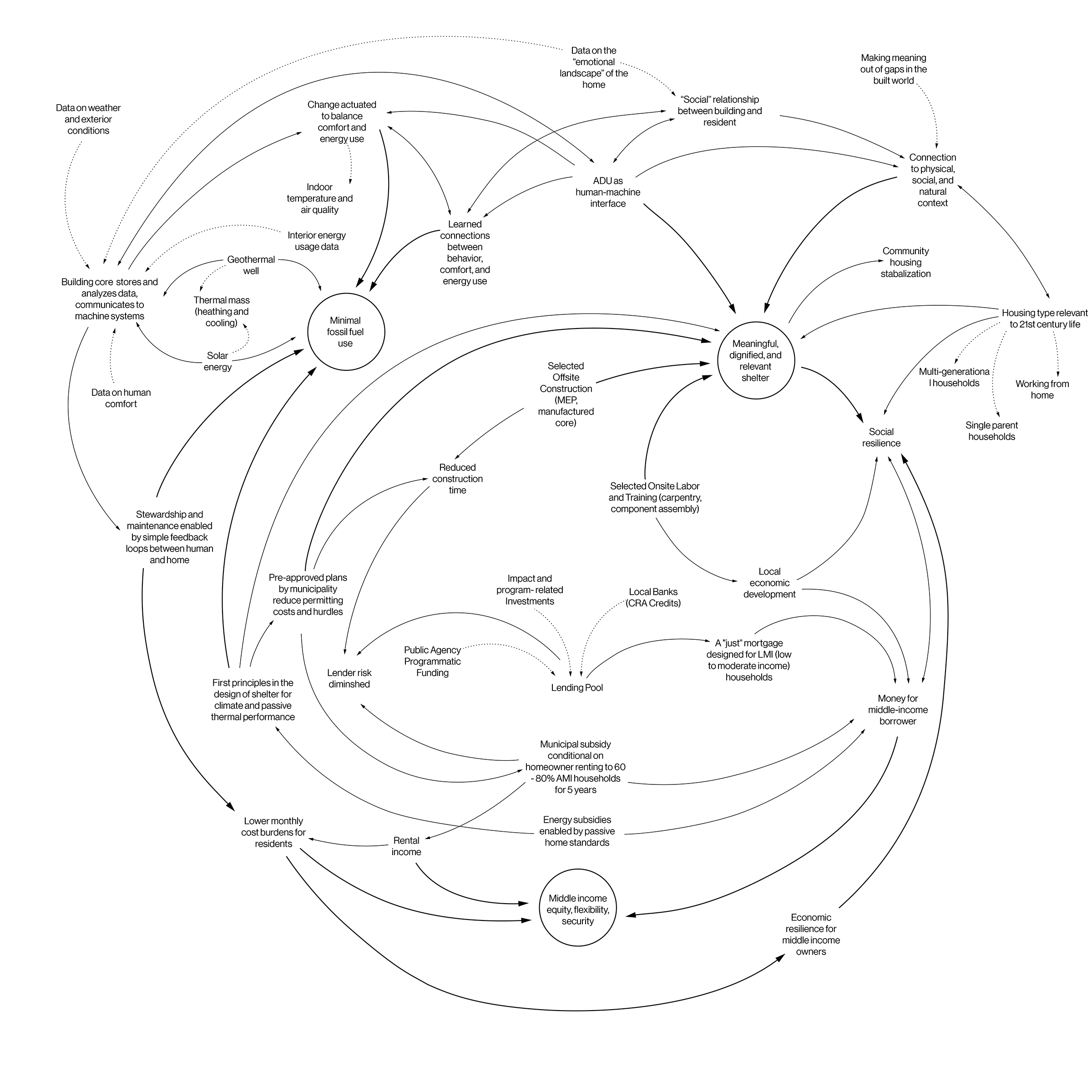
So many thoughts for the University of Manitoba on design agency! Supernormal projects are presented with a careful consideration of where and how designers can act in our changing landcape of post-recession design practice. We focus on recent research in housing design as it confronts and collaborates with constraints related to finance and technology. A recording of the talk can be found here.