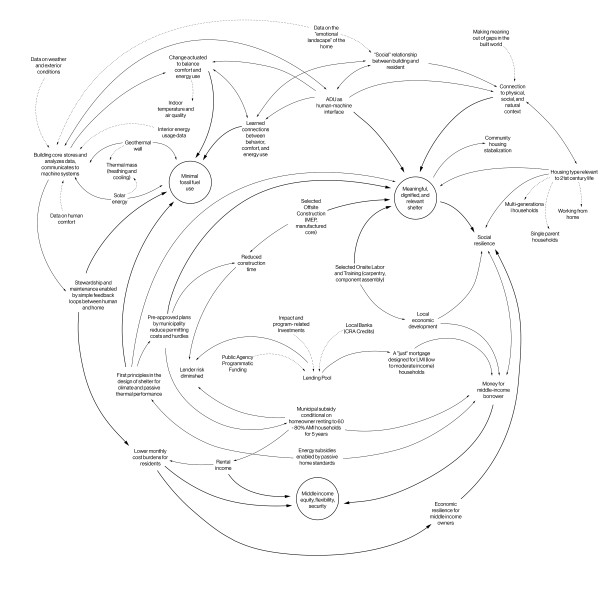
Research both within and beyond the studio is essential to our work at Supernormal. Our projects are richer for it. In combination with projects in practice, research ensures that we are accountable to core design values and always in a dialogue with the emerging conditions of our world. This is a small window into the dynamic set of activities that form Supernormal's practice-based research from the inside-out and give it purpose from the outside-in.